登录
注册
 
首页  >  技术交流
技术交流
金属轻防腐与重防腐涂层的根本区别
发布时间:2025-12-30    点击数:33
       一款金属产品根据不同的腐蚀环境和防护需求,涂层防腐可分为"轻防腐"和"重防腐"两大体系。那么,这两种涂料究竟有何区别?又该如何正确选择呢?

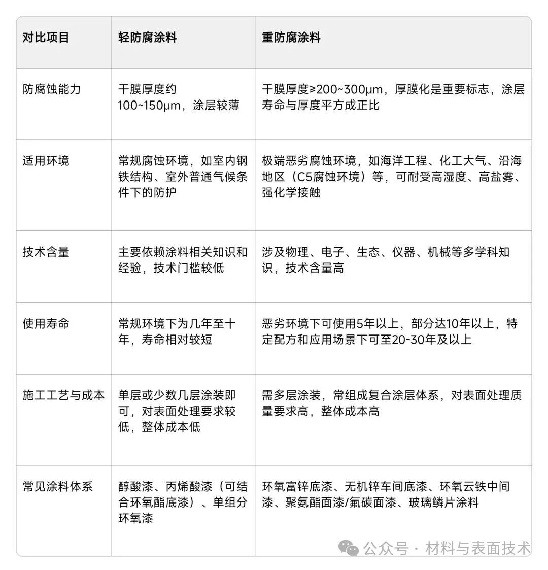
一、轻防腐与重防腐的六大差异
二、如何选择合适的防腐涂层

    防腐不是“越重越好”,关键是“精准匹配”。选择防腐涂料时,需要考虑以下因素:

    1. 环境腐蚀性:是室内环境、普通大气环境,还是沿海、化工等强腐蚀环境?

    2. 预期使用寿命:需要短期防护还是长期保护?

    3. 基材类型:不同类型的金属基材可能需要不同的防腐体系。

    4. 施工条件:能否满足重防腐涂料所需的表面处理要求和施工条件?

    5. 预算限制:在满足防护要求的前提下,选择性价比最优的方案。

    小提醒:防腐效果,施工比“轻重”更关键,无论选轻防腐还是重防腐,“三分材料,七分施工”:
   ✔ 基材必须彻底除锈、除油,否则涂层容易脱落;
   ✔ 严格控制涂层厚度,过薄防护不足,过厚易开裂;
   ✔ 施工后做好养护,避免过早暴露在恶劣环境中。

三、经典重防腐涂层系统案例

    一个典型的重防腐系统通常包括:

    ✔ 底漆层:提供阴极保护和基础附着。

    ✔  中间漆:增加厚度,屏蔽腐蚀介质。

    ✔ 面漆:抵抗环境侵蚀,提供美观效果。

      例如在跨海大桥项目中,常见的涂层系统为:环氧富锌底漆(75μm)+ 环氧云铁中间漆(125μm)+ 氟碳面漆(50μm),总厚度250μm,设计寿命可达15年以上。

四、防腐涂料的发展趋势

      随着技术进步和环保要求提高,防腐涂料正在向节能、低污染和高性能方向发展:

    1. 高固体分涂料:体积固含量大于70%,VOC含量低。

    2. 水性涂料:环保性能好,但目前在重防腐市场中占比较小(约6%)。

    3. 无溶剂涂料:环保且防护性能好。

    4. 新型技术应用:如纳米防护涂料(仅3-5微米却能延长耐腐蚀寿命5-8倍)、自修复涂层(能够自动修复微小损伤)、感应型涂层、多功能一体化(防腐蚀+防污+自清洁复合功能)。

结语

       金属防腐就像给产品“穿防护服”,轻防腐是“日常外套”,重防腐是“专业防弹衣”。选对类型、做好施工,不仅能够延长设备和结构的使用寿命,还能降低维护成本,确保安全生产。在选择时,需要综合考虑使用环境、防护要求、施工条件和预算因素,必要时可咨询专业的防腐涂料供应商和技术人员。
原创 闲来云馆 
返回  >
 
浅析水性无机硅酸盐防腐涂料的组成与改...
协会专家组赴镇海石化建安公司数字化交...
通用设备点检安全顺口溜
常见聚氨酯防水涂料、聚合物防水涂料、...
玻璃钢(FRP)及复合管道选用与工程...
漆膜表面生锈原因及解决
氢氧化钠(NaOH)等碱性溶液管道器...
下半年设备点检工作的十大改善方向
改性氧化石墨烯/聚苯胺复合材料增强水...
设备监理常用制度
压力管道常用防腐涂料介绍,及富锌漆比...
重防腐涂料施工方法及技术要求
特种设备使用管理规定
管道无应力安装
这种防腐方法,可能会加速钢铁腐蚀
了解更多 >
 
首页   |   关于协会   |   新闻中心   |   政策法规   |   会员信息   |   专家智库   |   技术交流   |   行业培训   |   党群建设   |   会员服务   |   联系我们
 
地  址:杭州市体育场路580号昆仑大厦1号楼七楼
E-mail:zjffbwxh@163.com
传  真:0571-85114188
会  长:相明华 13034268999
秘书长:赵志红 13505811842
联系人:魏金巧 0571-85113941
扫一扫,关注我们
 
Copyright  © 浙江省防腐保温与设备安装管理协会  All Rights Reserved.    技术支持:天一科技    浙ICP备2024131729号-1     浙公网安备33010602013787号