登录
注册
 
首页  >  技术交流
技术交流
玻璃钢(FRP)及复合管道选用与工程应用
发布时间:2025-9-19    点击数:64
一、FRP(玻璃纤维增强塑料管)的选用与工程应用
1. 基本介绍
       玻璃钢(FRP)管道是以玻璃纤维及其制品(如玻璃布、玻璃带)为增强材料,以合成树脂(如不饱和聚酯树脂、环氧树脂)为粘结剂,通过特定的成型工艺(如缠绕、模压)制作而成的复合材料管道。它集中了玻璃纤维的高强度和合成树脂的耐腐蚀性,具有轻质、高强、耐温、耐腐蚀、电绝缘、隔热等优良性能。
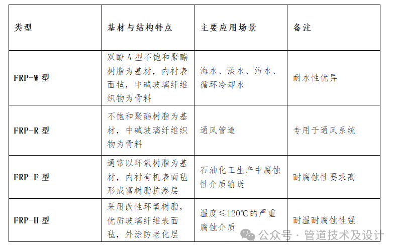
2. FRP管道主要类型及特点

       根据树脂基体、增强材料与内衬结构的不同,FRP管道通常分为以下几种类型,各有其特定的应用场景:

3. 主要性能特点
       FRP管道之所以在众多领域得到广泛应用,得益于其以下优异性能:
·轻质高强:材料密度一般为1.8-2.1g/cm³,约为钢材的1/4-1/5,但比强度(强度/密度)高,环向抗拉强度可达300MPa以上。
·优异的耐腐蚀性:能够抵抗酸、碱、盐及多种有机溶剂的侵蚀,使用寿命长(通常可达50年以上)。
·水力特性优异:内壁光滑,粗糙率低(可达0.008),输送流体时摩擦阻力小,能显著减少泵送能耗。
·良好的隔热和电绝缘性能:热传导系数低,可作为有效的热绝缘体;同时为非磁性材料,无涡流损耗,适用于电力电缆保护。
·设计灵活与安装便捷:可通过改变树脂体系或增强材料调整性能,适应不同需求;管道重量轻,连接方式(如承插密封圈连接、法兰连接)简便,安装效率高,综合造价低。
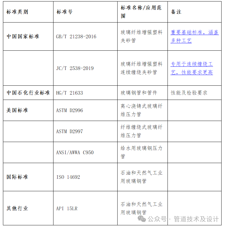
4. 标准规范
       FRP管道的生产、检验和验收需遵循相关国家、行业和国际标准。强度校核是设计中的关键环节,需依据制造商通过长期静水压试验获得的试样外径与壁厚比,选用相应的计算公式。
国内外主要标准包括:
5. 尺寸规格
·直径表示:通常以公称外径 (DN) 表示。
·常用长度:6m, 9m, 12m,也可根据设计要求定制。
二、FRP/PVC(玻璃钢/聚氯乙烯复合管)的选用与工程应用
1. 基本介绍
FRP/PVC复合管结合了PVC塑料管优良的耐腐蚀性、内壁光滑和FRP高强度、耐热性好的特点。通常内层为PVC,外层为玻璃钢增强层,适用于工作压力较高且腐蚀性较强的介质输送。
2. 标准规范
·执行标准:应符合 HG/T 21636 的要求。
三、PP/FRP(聚丙烯/玻璃钢复合管)的选用与工程应用
1. 基本介绍
PP/FRP复合管是在聚丙烯(PP)管外表面经特殊处理后,再缠绕玻璃钢增强层复合而成。它兼具了PP管轻质、耐腐蚀、耐热(一般耐温范围较广)、无毒无污染的特点,又通过FRP外层显著提高了强度、耐压等级和耐温性(可适应更高温度)。其密度远低于金属(约为金属的16.7%),是替代不锈钢及其他有色金属管的理想选择。
2. 标准规范
·执行标准:应符合 HG/T 21579 的要求。
四、选用注意事项
1.介质相容性:首要考虑管道材料(特别是内衬层树脂)与输送介质的化学相容性,避免腐蚀和降解。
2.温度与压力:根据工艺要求的最高工作温度和设计压力选择合适的管道类型、树脂基体和压力等级。注意不同温度下材料的许用应力会发生变化。
3. 安装与维护:
安装前检查管道和管件外观及尺寸。
遵循规范的连接方式(如承插密封、法兰连接),确保密封可靠。
合理设置支吊架,跨距需同时满足强度和小度要求,防止管道变形或损坏。
定期检查腐蚀情况、密封性能和整体状况。
4.标准与认证:严格遵循相关的国家、行业及国际标准。用于特定领域(如饮用水)时,需确认材料是否符合相关卫生和安全认证。
5.经济性分析:虽然FRP及其复合管道的初始投资可能较高,但其使用寿命长、维护成本低、能耗省,综合全生命周期成本往往更具优势
五、HG/T 21633-2024《玻璃钢管和管件选用规定》的介绍
1.新标准于2025年1月1日实施,适用于公称直径DN25~DN4000,压力等级0.25MPa~4.0MPa,设计温度-35℃~110℃的玻璃钢管和管件的选用
2. 这一范围覆盖了绝大多数化工、石化和能源行业的应用场景。标准明确规定了不适用于三类管道系统:烟道和烟囱;油气田高压集输管道系统;含放射性物质的管道系统
3.标准详细规定了不同树脂基体的玻璃钢材料类型,包括:玻璃纤维增强不饱和聚酯树脂(GRUP)、玻璃纤维增强乙烯基酯树脂(GRVE)和玻璃纤维增强环氧树脂(GRE),每种材料都有其特定的耐腐蚀性能和机械性能,适用于不同的工况环境。标准还对原材料提出了明确的技术要求,为质量控制提供了依据
4.标准涵盖了不同生产工艺,包括定长缠绕工艺和连续缠绕工艺,连续缠绕工艺是一种采用3D打印技术,通过连续成型工艺制成的具有三维增强结构的新型复合材料管材。它既具有塑料管材的水力学性能和防腐蚀性能,又具有金属管材的机械力学性能
5.标准对连接方式进行了详细规定,包括:对接接头、“O”型圈密封承插接头、胶结承插接头、法兰接头和螺纹接头,这些规范为工程设计和安装提供了明确指导,确保管道系统的密封性和可靠性。特别是对于大口径管道,连接方式的正确选择至关重要。
6.连续缠绕中空结构玻璃纤维增强塑料管(CWFHP)适用于公称直径为800mm~3000mm,压力等级为0.1MPa~1.6MPa的场合,应用于市政工程、水利水电工程、农田灌溉工程、化工工程、核电工程等多个领域
六、总结
       随着技术发展,玻璃钢管道已经从辅助管道逐渐成为许多工程中的主流选择。新标准实施后,工程设计人员在选型时有了更加明确的依据,制造商也有了统一的生产规范。这将促进玻璃钢管在更广泛领域的应用,从传统的化工石油行业到市政工程、海洋工程等多个领域。
返回  >
 
浅析水性无机硅酸盐防腐涂料的组成与改...
协会专家组赴镇海石化建安公司数字化交...
通用设备点检安全顺口溜
常见聚氨酯防水涂料、聚合物防水涂料、...
玻璃钢(FRP)及复合管道选用与工程...
漆膜表面生锈原因及解决
氢氧化钠(NaOH)等碱性溶液管道器...
下半年设备点检工作的十大改善方向
改性氧化石墨烯/聚苯胺复合材料增强水...
设备监理常用制度
压力管道常用防腐涂料介绍,及富锌漆比...
重防腐涂料施工方法及技术要求
特种设备使用管理规定
管道无应力安装
这种防腐方法,可能会加速钢铁腐蚀
了解更多 >
 
首页   |   关于协会   |   新闻中心   |   政策法规   |   会员信息   |   专家智库   |   技术交流   |   行业培训   |   党群建设   |   会员服务   |   联系我们
 
地  址:杭州市体育场路580号昆仑大厦1号楼七楼
E-mail:zjffbwxh@163.com
传  真:0571-85114188
会  长:相明华 13034268999
秘书长:赵志红 13505811842
联系人:魏金巧 0571-85113941
扫一扫,关注我们
 
Copyright  © 浙江省防腐保温与设备安装管理协会  All Rights Reserved.    技术支持:天一科技    浙ICP备2024131729号-1     浙公网安备33010602013787号